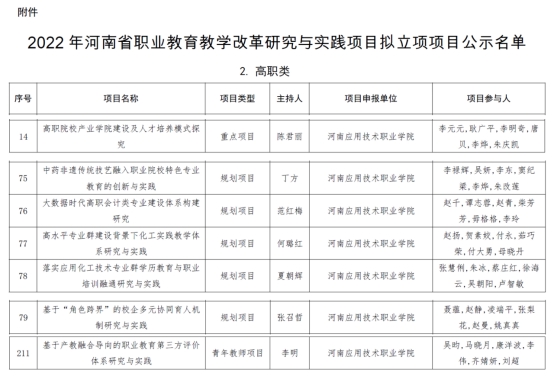
近日,河南省教育厅发布了《2022年河南省职业教育教学改革研究与实践项目拟立项项目名单的公示》,我校“高职院校产业学院建设及人才培养模式探究”等7个项目获得高职类项目立项。
近年来,我校高度重视教学改革研究与实践,通过项目建设持续引导广大教师和教学管理人员深入研究新时代高职教育教学改革领域面临的新问题、新课题,为提升教育教学和人才培养质量奠定基础。2022年,学校组织开展了职业教育教学改革研究与实践项目的校级遴选立项,共立项校级研究项目20项;同时,根据省教育厅《河南省教育厅办公室关于开展2022年河南省职业教育教学改革研究与实践项目立项工作的通知》(教职成函〔2022〕682号)文件精神,遴选校级重点项目申报省级立项,获得7项立项。
学校将以此次立项建设为契机,积极发挥项目示范引领作用,切实推进职业教育教育教学改革创新,持续提升人才培养质量。

