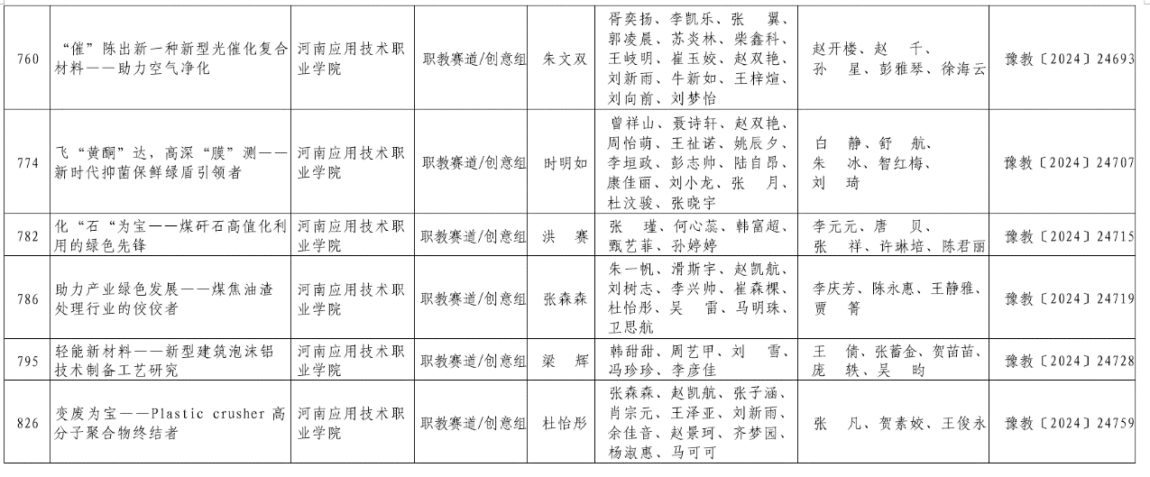
近日,河南省教育厅公布2024年河南省大学生创新大赛暨中国国际大学生创新大赛河南赛区选拔赛获奖名单,我校共斩获奖项46项,其中一等奖6项、二等奖17项、三等奖23项,奖项数量居全省高校前列,并获得优秀组织奖。
自大赛启动以来,学校高度重视,校领导多次组织召开大赛推进会,协调解决省赛备赛问题,完善培训和参赛保障措施。创新创业学院全程精心组织,各二级学院积极组织学生报名参赛,选准配强指导教师,全力保障备赛实训场地和仪器设备。项目指导老师和参赛选手精益求精,根据专家指导意见反复对参赛项目进行精心打磨,不断提升参赛项目质量,最终取得骄人成绩。
下一步,学校将以本次大赛为契机,充分总结经验,持续做好重点项目培育孵化工作,以赛促学培养创新创业生力军,以赛促教探索新时代大学生素质教育新突破,以赛促创搭建成果转化新平台。继续推进创新创业教育融入人才培养全过程,培养新时代大学生“敢闯会创”的综合素质能力,激发广大学生的创业热情,全面助力人才培养质量提升。







